Главный итог прошедшего года — консенсус между ведомствами. Если раньше ЦБ хотел все запретить, а Минфин — разрешить и обложить налогом, то к 2026 году победила гибридная модель. Майнинг стал легальной отраслью, внешнеэкономические расчеты в крипте (ВЭД) разрешены в рамках эксперимента, а внутри страны действует жесткий запрет на оплату товаров и услуг криптовалютой.
Новые законопроекты о криптовалюте

В 2026 году законодатели фокусируются не на новых запретах, а на «допиливании» механик уже принятых норм.
- Реестры: Федеральная налоговая служба (ФНС) теперь главный контролер майнеров. В реестр обязаны вступать все, кто превышает лимит энергопотребления (6000 кВт·ч/мес).
- Администрирование: Приняты подзаконные акты, обязывающие майнинг-пулы передавать данные о кошельках пользователей напрямую в Росфинмониторинг. Анонимная добыча фактически стала невозможной для крупного бизнеса.
Законодательные инициативы ЦБ
Банк России в 2026 году сосредоточен на защите неквалифицированных инвесторов и внедрении Цифрового Рубля.
- Тестирование инвесторов: Для покупки цифровых активов через легальные российские платформы (ЦФА) теперь требуется пройти тестирование, аналогичное тому, что есть у брокеров.
- ЭПР (Экспериментально-правовой режим): ЦБ допустил ограниченный круг площадок к торгам криптовалютой для обеспечения импорта/экспорта. Это закрытый клуб для бизнеса, куда «физикам» вход закрыт.
Законопроекты Минфина
Главная новость от Минфина в этом году — не новые законы, а начало их исполнения. Ведомство добилось признания криптовалюты имуществом для целей налогообложения.
- Введен налог на прибыль для майнеров: налог взимается уже в момент поступления монет на кошелек по рыночной стоимости, а не в момент продажи. Это создает кассовый разрыв, который бизнесу придется учитывать в 2026 году.
- НДС на операции с криптовалютой отменен.
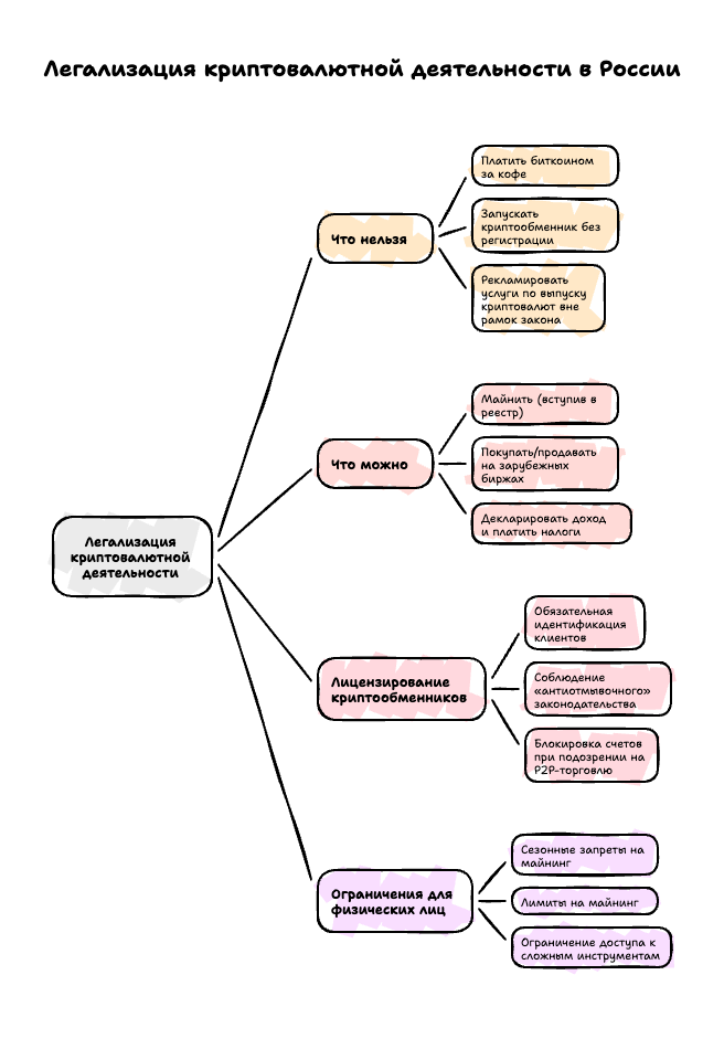
Легализация криптовалютной деятельности

Понятие «легализация» теперь имеет четкие границы.
Легализация дала «зеленый свет» крупным дата-центрам в Сибири, но усложнила жизнь мелким P2P-трейдерам.
Лицензирование криптообменников
С 2026 года серый рынок обменников в Москва-Сити и онлайн-мониторингах попал под прицел.
Вступили в силу требования по обязательной идентификации клиентов. Хотя полноценных лицензий «криптобиржи» для розницы в РФ так и не ввели, обменные пункты теперь обязаны соблюдать «антиотмывочное» законодательство (115-ФЗ) в полном объеме. Банки блокируют счета физических лиц при подозрении на P2P-торговлю без подтверждения происхождения средств.
Ограничения для физических лиц
Для рядового пользователя гайки закручиваются через банковский сектор:
География: В ряде регионов (например, Иркутская область, Бурятия, Дагестан) введены сезонные запреты на майнинг из-за дефицита энергии.
Лимиты на майнинг: Домашний майнинг разрешен без ИП, но только до 6000 кВт·ч. Превысили? Автоматически считаетесь предпринимателем с требованием регистрации.
Квалификация: Доступ к сложным инструментам на российских платформах ЦФА ограничен для тех, кто не имеет статуса квалифицированного инвестора.
Ответственность за нарушения

Игнорировать правила в 2026 году стало дорого. В КоАП внесены поправки:
Несдача декларации о наличии криптовалюты (при обороте свыше 600 тыс. руб. в год) влечет штраф в размере 10% от суммы сокрытия, но не менее 50 000 рублей (📌 цифры уточняются в зависимости от редакции НК РФ).
Штрафы за майнинг без включения в реестр (для юрлиц) могут достигать сотен тысяч рублей с конфискацией оборудования.
Уголовные последствия
Уголовный кодекс (УК РФ) теперь содержит статьи, прямо касающиеся крипторынка.
- Незаконная банковская деятельность (ст. 172 УК РФ): Активно применяется к владельцам нелегальных P2P-обменников.
- Уклонение от уплаты налогов: Сокрытие крупных доходов от криптовалют теперь расследуется с использованием блокчейн-аналитики Росфинмониторинга.
- Мошенничество: Создание пирамид под видом инвестиций в токены карается реальными сроками до 10 лет. Регуляторы больше не списывают это на «высокорисковый рынок».
Прогнозы на 2026 год: что ожидать?

Год пройдет под эгидой обеления. Рынок очистится от случайных игроков.
Рост ЦФА: Бизнес будет активнее токенизировать активы (металлы, долги, недвижимость) на российских блокчейн-платформах.
Консолидация майнинга: Добыча окончательно станет уделом крупных промышленных парков.
Смерть анонимности: P2P-сегмент сузится до круга доверенных лиц, массовые переводы «с карты на карту» станут токсичными для банков.
Влияние на инвестиционный климат
Институциональные инвесторы получили то, что хотели — прозрачные правила игры. Это привлечет в отрасль деньги крупных корпораций и банков, которые раньше боялись заходить в крипту из-за правовой неопределенности. Однако для розничного инвестора порог входа вырос: чтобы оставаться в легальном поле, нужно платить налоги (до 22% по прогрессивной шкале) и проходить жесткий KYC. Романтика киберпанка закончилась, начался суровый финтех.
Комментарии (1)